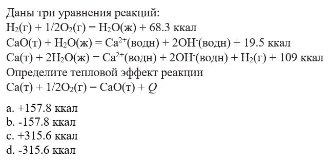
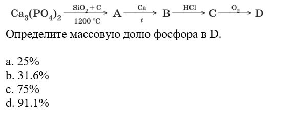
1234567891011121314151617181920 ОНЛАЙН ОЛИМПИАДНЫЕ ВОПРОСЫ ПО ХИМИИ 9 КЛАСС Barcha ma'lumotlarni to'g'ri kiriting. 1. ? A B C D 2. ? A B C D 3. ? A B C D 4. ? A B C D 5. ? A B C D 6. ? A B C D 7. ? A B C D 8. ? A B C D 9. ? A B C D 10. ? A B C D 11. ? A B C D 12. ? A B C D 13. ? A B C D 14. ? A B C D 15. ? A B C D 16. ? A B C D 17. ? A B C D 18. ? A B C D 19. ? A B C D 20. ? A B C D Facebook Twitter VKontakte 0% Restart quiz